
热点栏目
自选股
数据中心
行情中心
资金流向
模拟交易
客户端
来源:众塑联
PVC核心数据提示25.10.31
|
供应 |
||||
|
- |
25/10/31 |
环比 |
同比 |
9月 |
|
上游负荷 |
77.09% |
3.35% |
0.59% |
77.31% |
|
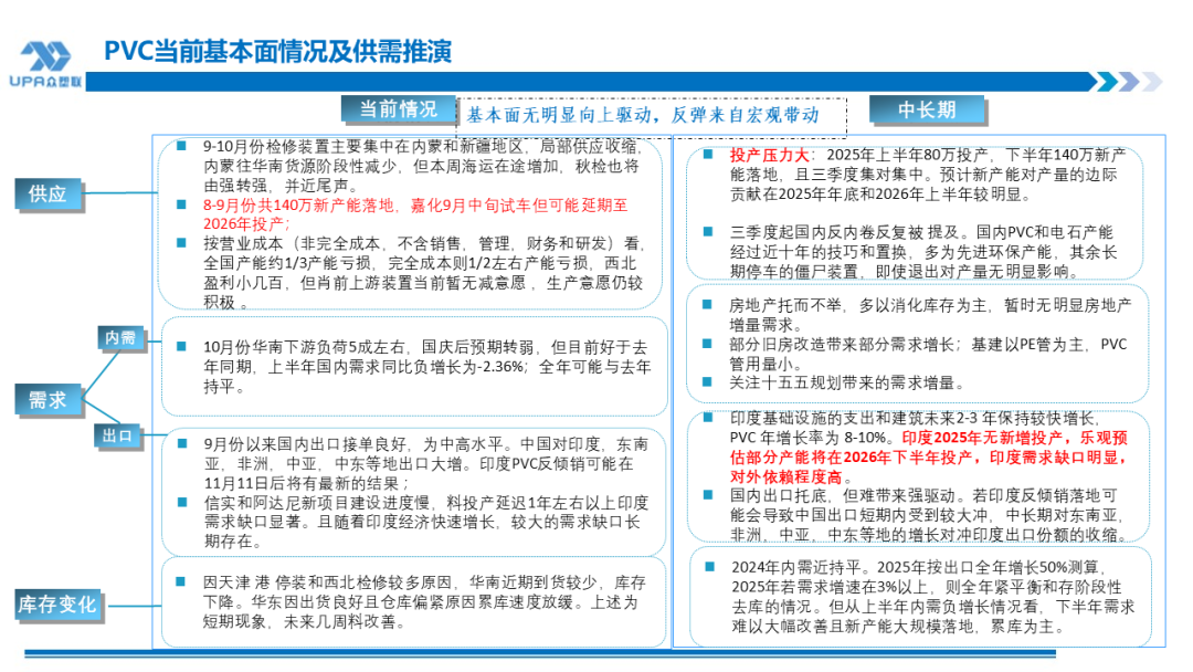
上游负荷在10月中旬检修损失量较大,负荷创新低。本周较多装置重启,检修减弱,产量回归。11月鲜有检修,秋检近尾声。今年220万投产,且三季度达140万,对年底和明年上半年的产量贡献力度大。 虽然当前有出口托底,但检修将明显转弱,冬季估计市场供需压力明显。 |
||||
|
2025年和后期投产计划:新浦化学50W(已投);海湾化学20W(8月投投);金泰30W(4月投), 渤海发展40W(9月投),福建万华50万(8月投), 甘肃耀望30W(9月投),嘉化30万9月试产,但可能延迟投产。全年预计230-250万。 |
||||
|
华南下游需求 |
||||
|
- |
25/10/31 |
环比 |
同比 |
9月均值E |
|
管材 |
43.23% |
1.02% |
8.90% |
34.56% |
|
型材 |
39.40% |
0.00% |
11.16% |
40.67% |
|
膜类 |
86.74% |
0.00% |
-0.28% |
83.64% |
|
板材 |
80.00% |
0.00% |
0.09% |
77.95% |
|
线缆 |
56.10% |
0.00% |
-5.12% |
65.98% |
|
其他 |
80.00% |
1.13% |
-0.57% |
75.55% |
|
华南近传统银十的尾声;目前较好开工和订单相对较好的行业有墙板行业(spc板,炭晶板等),开工80-100%; 瓦片行业部分大厂有出口订单也能维持在80左右的开工水平,国内部分较好也能维持在40-50%的开工水平; 电缆造粒行业目前也有60-70%的开工;封边条、包材等中规中矩,开工维持70%左右。但整体情况偏弱. u2024年内需近持平。2025年上半年出口同比增加预计在50%以上,下半年出口或放缓。2025年若需求增速在3%以上,则全年紧平衡存阶段性去库的情况。但上半年内需增速在-2.36%左右,若非需求大爆发,下半年累库为主。但因出口可能达47%以上,下半年累库体现在显性库存上幅度可能不大。 |
||||
|
库存 |
||||
|
- |
25/10/10 |
环比 |
同比 |
9月末 |
|
华东(扩容) |
88.60 |
-0.58 |
14.20 |
62.46 |
|
华南 |
4.69 |
0.01 |
0.56 |
4.85 |
|
西南 |
1.67 |
-0.03 |
-0.60 |
1.92 |
|
上游 |
29.14 |
-1.08 |
-4.59 |
34.07 |
|
华东+华南+西南 |
94.96 |
-0.60 |
14.16 |
69.23 |
|
华东+华南+西南+上游 |
124.10 |
-1.68 |
9.57 |
103.30 |
|
进出口 |
||||
|
- |
25/10/31 |
环比 |
同比 |
9月均值 |
|
FOB天津港价格 |
583 |
-2 |
-92 |
599 |
|
CFR东北亚 |
670 |
0 |
-65 |
710 |
|
出口利润 |
-13 |
-15 |
-34 |
-10 |
|
周度出口接单 |
2.91 |
-0.42 |
/ |
3 |
|
进口关闭,利润-755,按CFR$650东北亚估算,进口完税成本在CNY5475左右。 出口半打开,企业保本,利润-13~3。天津港出口成本约在4690左右,电石法出口收入约在4677。(出口成本按上游出厂价4360,中行现汇买入价7.11,出口收入与出口成本西北货源出厂价+运费至天津港运费进行比较)。 10月中下旬国际海运费往印度上涨较明显。折算每吨运费,天津港至印度约$50,至越南胡志明约$30美元左右。 天津港电石法出口价评价为FOB$583左右,小降或持平。CFR印度=FOB583+运费50=CFR633,较国际主流CFR700有优势;CFR东南亚=FOB585+运30=CFR610, 较国际主流CFR665有优势,据闻10月中旬美国CFR在590左右,东南亚竞争加大; 本周出口接单中等略高,约为2.9-3万 (不含贸易商出口,不含周六日),2025年内周均值水平(2.99万),4周均值 2.8万。本周出口接单量电石法和乙烯法比例约为1:2.8左右。乙烯法主要为万华和大沽接单量较大,电石法鄂绒,中泰和宜化亦有1000-4000的不等。海运费上涨,考虑反倾销因素,若考虑未来印度反倾销税因素:中国出口印度FOB583+运费50+反倾销税122~140≈755~773,高于台塑出印度:700+47=747,中国货物暂无成本优势。 印度反倾销终裁于8月14日发布公示,对华征收税率高于预期并大幅高于日、韩和美,但未正式执行。市场消息称具体情况在11月11日后有结果 。印度对台塑征收反倾税47,对中国为122-232。国内出口主力企业大沽为122 ,海湾为134 ,其余电石法主力为140。BIS政策延迟6个月,将于2025年12月24日执行。上半年我国对中东,南亚,非洲,中亚等地区出口大增或对冲部分往印度损失量。 |
||||
|
原料 |
||||
|
- |
25/10/31 |
环比 |
同比 |
9月均值 |
|
内蒙动力煤 |
555 |
-20 |
-90 |
499 |
|
兰炭 |
805 |
15 |
-145 |
685 |
|
山东电石 |
2850 |
0 |
-310 |
2829 |
|
内蒙电石 |
2450 |
-50 |
-250 |
2472 |
|
煤炭回调;兰炭上涨。因供电不稳,错峰生产,电石价格相对坚挺,本周乌海小幅下调。 |
||||
|
氯碱产品价格 |
||||
|
- |
25/10/31 |
环比 |
同比 |
9月均值 |
|
PVC华南价 |
4700 |
20 |
-660 |
4790 |
|
西北PVC出厂 |
4350 |
-10 |
-670 |
4487 |
|
山东液氯 |
275 |
25 |
175 |
-200 |
|
山东烧碱32% |
770 |
-20 |
-270 |
817 |
|
山东烧碱折百 |
2406 |
-62 |
-844 |
2554 |
|
内蒙片碱 |
3080 |
-120 |
-470 |
3213 |
|
氯碱估值:按现金成本测算约三分一PVC+烧碱联产装置综合利润亏损;西北装置利润仍较可观,(仅考虑未见明显减产意愿 。但按完全成本则全行业约1/2亏损,且当前亏损程度大于去年同期。 |
||||
|
成本(仅考虑现金成本,未计三费) |
||||
|
- |
25/10/31 |
环比 |
同比 |
9月均值 |
|
山东ECU成本 |
2352 |
0 |
-230 |
2352 |
|
内蒙ECU成本 |
1510 |
0 |
-429 |
1510 |
|
山东PVC成本 |
5906 |
0 |
-522 |
5877 |
|
内蒙PVC成本 |
4942 |
-24 |
-509 |
4859 |
|
利润(仅考虑现金成本,未计三费) |
||||
|
- |
25/10/31 |
环比 |
同比 |
9月均值 |
|
山东ECU利润 |
304 |
-49 |
-540 |
53 |
|
山东液碱利润 |
1203 |
-62 |
-822 |
1351 |
|
山东PVC利润 |
-1306 |
0 |
-4 |
-1263 |
|
PVC+烧碱联产山东利润 |
-403 |
-47 |
-621 |
-249 |
|
内蒙片碱利润 |
1978 |
-120 |
-149 |
2111 |
|
内蒙PVC利润 |
-592 |
14 |
-161 |
-372 |
|
PVC+烧碱联产内蒙利润 |
892 |
-76 |
-273 |
1212 |
|
备注: 1、PVC烧碱联产企业成本按电解0.47:0.53比例分摊; 2、大部分企业电力和原料来源为自产电和外购电、自产电石和外购电石并存情况,按几种情况进行成本平均和利润平均; 3、PVC和烧碱联产企业产出品利润按1V+0.75烧碱测算 |
||||
|
本周中美谈判结束 ,靴子落地,国内经济数据欠佳,市场重新交易基本面。 行业利好方面表现为:一印度反倾销8月14日出终裁结果,近期国内出口接单保持良好格局,小道消息称印度反倾销税的执行将在11月11日后才有结果 。今年上半年我国PVC出口量同比+50%。二是市场对宏观政策存预期,十五五规划有望提振市场。 从中长期看,PVC基本面偏弱,供过于求结构未改变,本周有再度交易交易面迹象 ,8—9月份约120-140万新产能落地。行业利空方面表现为:一是三季度新产能大规模落地。上半年投产80万,三季度万华海湾20万,50万,大沽40万,甘肃耀望30万合计140万投产。二是氯碱联产利润中性或略低,从现金流成本看,全国1/3企业亏损,完全成本约1/2亏损,因烧碱现货长时间比较坚挺,企业暂无明显减产意愿 ;三是秋检近尾声,产量将回归。四是本周印度反倾销若正式执行,中国对其他地区的出口增长短期内未能完全对冲印度的损失量。上半年中国对印度PVC出口占总量的42%。从当前的税率看, 中国远高于其他国家和地产的主要生产商,但全球产能低速增长且欧洲装置面临整合和关停,中长期中国能通过非洲,东南亚,中亚,中东等国消化往印度的损失量。 若非下游需求爆发,出口受限+新产能投放压制PVC向上空间,但当前位置处于绝对低位,政策仍有较大的操作空间,短期料低位震荡为主,随宏观波动。 全球化工产能整合是一个中长期过程,三五年的时间,而印度据标普的报告,印度仍旧维持较高增长,欧洲产能退出,且2024-2025年欧洲负荷有所恢复因需求改善,另印度阿达尼和信诚新装置投产时间预计延迟1年左右或以上,中长期无需过度悲观 ,除中国外,全球PVC产能低速增长,出口三五年内估计仍有较好兜底作用。 |
||||
]article_adlist-->
新浪合作大平台期货开户 安全快捷有保障
海量资讯、精准解读,尽在新浪财经APP
责任编辑:赵思远
淘配网提示:文章来自网络,不代表本站观点。